
汉语言文学专业本科人才培养方案
汉语言文学专业(文学 文法艺术类 050101)
专业简介:
英国上市公司365汉语言文学专业创办于2010年,2011年开始招生,2021年获批汉语国际教育硕士专业学位授予权。本专业以OBE理念为指导,结合公司“行业地方性、应用研究型、办学国际化”的办学定位,积极回应党政机关、企事业单位和社会团体对从事办公文秘、文化传媒和语文教学等方面人才的需求,注重理论与实践相结合,注重目标驱动和创新发展,注重高素质应用型人才的培养。本专业积极贯彻“新文科”理念,构建“文学+计算机”“文学+新闻学”“文学+教育学”的交叉融合课程体系,形成了“一基三元”的育人模式,育人效果显著。本专业坚持“传统文化育人,大庆精神铸魂”,围绕传统文化和大庆精神已建成国家级课程3门,为人才培养积累了丰厚的人文底蕴。
培养目标:
本专业主要培养政治方向坚定,德智体美劳全面发展,具有“五心四力”大庆精神特质,专业基础扎实,实践能力强,具有创新精神和国际视野,能够在党政机关、企事业单位和社会团体从事办公文秘、文化传媒以及语文教学等相关工作的高级应用型人才。
目标1:掌握马克思主义基本理论,具有坚定明确的正确政治方向,德智体美劳全面发展。
目标2:具备汉语言文学专业基础知识、基本理论和基本技能,具有创新精神和实践能力。
目标3:具备哲学、历史、艺术、心理、教育学、新闻学等相关学科知识,熟悉传统文化,具有人文素养。
目标4:具备计算机信息处理能力和人际沟通、交往能力,具备较强的汉语书面语、口语表达能力,掌握一门外语。
目标5:具备办公文秘、文化传媒以及语文教学的实用技能。
毕业要求:
1.素质要求
1.1具有坚定的政治方向,健康的身体和心理素质
1.2具有扎实的中国语言文字基础和较高文学素养
1.3具有能够胜任实际工作的良好的职业素养
1.4具有适应社会发展,主动获取并更新专业知识的素养
2.知识要求
2.1掌握语言学基础知识、文学基础知识
2.2掌握语言学基本理论、文学基本理论
2.3熟悉中华优秀传统文化方面基本知识
2.4了解哲学、历史学、艺术学、心理学、教育学、社会学等相关人文社会科学知识
3.能力要求
3.1具备文献典籍阅读能力、文学感悟能力、文学鉴赏和评价能力
3.2具备较强的书面表达、口语表达能力以及良好的社会交往能力
3.3具备计算机文字信息处理能力和运用一门外语阅读、交流能力
3.4具备从事办公文秘、文化传媒以及语文教学等相关工作的能力
主干学科:
中国语言文学
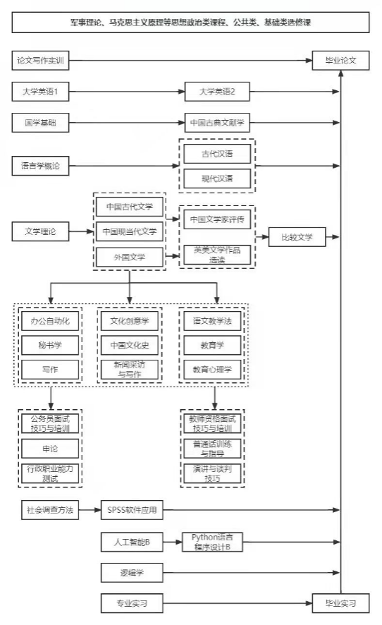
核心课程:
1.语言学概论 2.古代汉语 3.现代汉语 4.文学理论
5.中国古代文学 6.中国现代文学 7.中国当代文学 8.外国文学
9.写作 10.中国文化史
基本修业年限:
四年
授予学位:
文学学士
毕业要求对培养目标的支撑矩阵
毕业要求 |
培养目标 1 |
培养目标 2 |
培养目标 3 |
培养目标 4 |
培养目标 5 |
毕业要求 1: 1.1政治方向和身体心理素质 |
√ |
||||
毕业要求 2: 1.2语言文字基础和文学修养 |
√ |
||||
毕业要求 3: 1.3职业素养 |
√ |
||||
毕业要求 4: 1.4创新素养 |
√ |
||||
毕业要求 5: 2.1语言文学基础知识 |
√ |
||||
毕业要求 6: 2.2语言文学基础理论 |
√ |
||||
毕业要求 7: 2.3传统文化知识 |
√ |
||||
毕业要求 8: 2.4其他人文社科知识 |
√ |
||||
毕业要求 9: 3.1文学感悟、文献阅读、文学鉴赏与文学评价能力 |
√ |
||||
毕业要求 10: 3.2书面语和口语表达能力 |
√ |
||||
毕业要求 11: 3.3外语和计算机能力 |
√ |
||||
毕业要求 12: 3.4办公文秘、文化传媒、语文教学技能 |
√ |
课程对毕业要求的支撑矩阵
序
号 |
课程名称 |
毕业生应获得的知识和能力 |
|||||||||||
1.素质要求 |
2.知识要求 |
3.能力要求 |
|||||||||||
1.1 |
1.2 |
1.3 |
1.4 |
2.1 |
2.2 |
2.3 |
2.4 |
3.1 |
3.2 |
3.3 |
3.4 |
||
1 |
思想道德与法治 |
H |
|||||||||||
2 |
中国近现代史纲要 |
H |
H |
||||||||||
3 |
习近平新时代中国特色社会主义思想概论 |
H |
|||||||||||
4 |
马克思主义基本原理 |
H |
|||||||||||
5 |
毛泽东思想和中国特色 社会主义理论体系概论 |
H |
|||||||||||
6 |
形势与政策(1-8) |
H |
|||||||||||
7 |
军事理论 |
H |
|||||||||||
8 |
老员工职业生涯发展与规划 |
H |
M |
||||||||||
9 |
老员工就业指导 |
H |
M |
||||||||||
10 |
老员工心理健康 |
H |
L |
||||||||||
11 |
创业基础 |
H |
L |
||||||||||
12 |
老员工劳动教育理论 |
H |
|||||||||||
13 |
大庆精神及其时代价值 |
H |
L |
||||||||||
14 |
大学英语(1-2) |
H |
|||||||||||
15 |
人工智能B |
H |
M |
||||||||||
16 |
Python语言程序设计B |
H |
M |
||||||||||
17 |
体育基础(1-2) |
H |
|||||||||||
18 |
体育选项(1-2) |
H |
|||||||||||
19 |
语言学概论 |
H |
|||||||||||
20 |
文学理论 |
H |
|||||||||||
21 |
古代汉语(1-2) |
H |
H |
M |
|||||||||
22 |
现代汉语 |
H |
H |
M |
|||||||||
23 |
中国古代文学(1-3) |
H |
H |
M |
|||||||||
24 |
中国现代文学 |
H |
H |
M |
|||||||||
25 |
中国当代文学 |
H |
H |
M |
|||||||||
26 |
外国文学 |
H |
H |
M |
|||||||||
27 |
英美文学作品选读(英语) |
H |
H |
M |
H |
||||||||
28 |
国学基础 |
H |
|||||||||||
29 |
办公自动化 |
M |
H |
||||||||||
30 |
秘书学 |
H |
|||||||||||
31 |
写作 |
H |
H |
||||||||||
32 |
中国文化史 |
H |
|||||||||||
33 |
新闻采访与写作 |
H |
|||||||||||
34 |
教育学 |
H |
H |
||||||||||
35 |
教育心理学 |
H |
H |
||||||||||
36 |
社会调查方法 |
H |
|||||||||||
37 |
文化创意学 |
H |
H |
||||||||||
38 |
语文教学法 |
H |
|||||||||||
39 |
中国文学家评传 |
H |
H |
L |
|||||||||
40 |
比较文学 |
H |
H |
L |
|||||||||
41 |
文艺心理学 |
H |
|||||||||||
42 |
中国古典文献学 |
H |
|||||||||||
43 |
逻辑学 |
H |
|||||||||||
44 |
行政职业能力测试 |
H |
|||||||||||
45 |
申论 |
H |
|||||||||||
46 |
演讲与谈判技巧 |
M |
H |
||||||||||
47 |
军事技能训练 |
H |
|||||||||||
48 |
SPSS软件应用 |
H |
H |
||||||||||
49 |
普通话测试与指导 |
M |
H |
||||||||||
50 |
教团队格面试技巧与培训 |
H |
|||||||||||
51 |
汉语言文学专业专业实习(采风与创作) |
H |
|||||||||||
52 |
汉语言文学专业毕业实习(含老员工劳动教育实践) |
H |
H |
H |
|||||||||
53 |
论文写作实训 |
H |
|||||||||||
54 |
公务员面试技巧与培训 |
H |
|||||||||||
55 |
汉语言文学专业毕业论文 |
H |
|||||||||||
注:H代表教学环节对毕业要求高支撑,M代表教学环节对毕业要求中支撑,L代表教学环节对毕业要求低支撑。
汉语言文学专业学分统计表
必修课学分 |
必修课学分占总学分比例 |
选修课学分 |
选修课学分占总学分比例 |
实践教学学分 |
实践教学学分占总学分比例 |
最低毕业学分 |
107.5 |
68.91% |
20 |
12.82% |
35 |
21.47% |
156.5 |
制订人:李永春 专业负责人: 李永春 教学经理:黄鹏程 教务处处长:成庆林
汉语言文学专业必修课程设置
课程 类别 |
课程名称 |
总 学时 |
理论 学时 |
实践 学时 |
学 分 |
|||||||||
1 |
2 |
3 |
4 |
5 |
6 |
7 |
8 |
|||||||
通 识 教 育
|
思 政 课 |
思想道德与法治 |
48 |
48 |
0 |
3 |
√ |
|||||||
中国近现代史纲要 |
48 |
48 |
0 |
3 |
√ |
|||||||||
习近平新时代中国特色社会主义思想概论 |
48 |
48 |
0 |
3 |
√ |
|||||||||
马克思主义基本原理 |
48 |
48 |
0 |
3 |
√ |
|||||||||
毛泽东思想和中国特色社会主义理论体系概论 |
48 |
48 |
0 |
3 |
√ |
|||||||||
形势与政策1 |
4 |
4 |
0 |
0.25 |
√ |
|||||||||
形势与政策2 |
4 |
4 |
0 |
0.25 |
√ |
|||||||||
形势与政策3 |
4 |
4 |
0 |
0.25 |
√ |
|||||||||
形势与政策4 |
4 |
4 |
0 |
0.25 |
√ |
|||||||||
形势与政策5 |
4 |
4 |
0 |
0.25 |
√ |
|||||||||
形势与政策6 |
4 |
4 |
0 |
0.25 |
√ |
|||||||||
形势与政策7 |
4 |
4 |
0 |
0.25 |
√ |
|||||||||
形势与政策8 |
4 |
4 |
0 |
0.25 |
√ |
|||||||||
综 合 基 础 |
军事理论 |
36 |
36 |
0 |
2 |
√ |
||||||||
老员工职业生涯发展与规划 |
16 |
16 |
0 |
0.5 |
√ |
|||||||||
老员工就业指导 |
22 |
12 |
10 |
1 |
√ |
|||||||||
老员工心理健康 |
36 |
32 |
4 |
2 |
√ |
|||||||||
创业基础 |
32 |
32 |
0 |
2 |
√ |
|||||||||
老员工劳动教育理论 |
16 |
16 |
0 |
1 |
√ |
|||||||||
大庆精神及其时代价值 |
32 |
32 |
0 |
2 |
√ |
|||||||||
外 语 |
大学英语1 |
72 |
64 |
8 |
4 |
√ |
||||||||
大学英语2 |
72 |
64 |
8 |
4 |
√ |
|||||||||
计算机 |
人工智能B |
48 |
48 |
0 |
3 |
√ |
||||||||
Python语言程序设计B |
48 |
32 |
16 |
3 |
√ |
|||||||||
体 育 |
体育基础1 |
36 |
32 |
4 |
1 |
√ |
||||||||
体育基础2 |
36 |
32 |
4 |
1 |
√ |
|||||||||
体育选项1 |
36 |
32 |
4 |
1 |
√ |
|||||||||
体育选项2 |
36 |
32 |
4 |
1 |
√ |
|||||||||
学 科 专 业 基 础 |
学 科 基 础 |
语言学概论 |
32 |
32 |
0 |
2 |
√ |
|||||||
文学理论 |
64 |
64 |
0 |
4 |
√ |
|||||||||
专 业 基 础 |
古代汉语1 |
64 |
64 |
0 |
4 |
√ |
||||||||
古代汉语2 |
64 |
64 |
0 |
4 |
√ |
|||||||||
现代汉语 |
64 |
64 |
0 |
4 |
√ |
|||||||||
专 业 教 育
|
专 业 必修 |
中国古代文学1 |
64 |
64 |
0 |
4 |
√ |
|||||||
中国古代文学2 |
64 |
64 |
0 |
4 |
√ |
|||||||||
中国古代文学3 |
64 |
64 |
0 |
4 |
√ |
|||||||||
中国现代文学 |
64 |
64 |
0 |
4 |
√ |
|||||||||
中国当代文学 |
32 |
32 |
0 |
2 |
√ |
|||||||||
外国文学 |
64 |
64 |
0 |
4 |
√ |
|||||||||
英美文学作品选读(双语) |
32 |
32 |
0 |
2 |
√ |
|||||||||
国学基础 |
32 |
32 |
0 |
2 |
√ |
|||||||||
写作 |
64 |
64 |
0 |
4 |
√ |
|||||||||
办公自动化(校企) |
32 |
16 |
16 |
2 |
√ |
|||||||||
秘书学(校企) |
32 |
32 |
0 |
2 |
√ |
|||||||||
中国文化史 |
64 |
64 |
0 |
4 |
√ |
|||||||||
新闻采访与写作(校企) |
32 |
32 |
0 |
2 |
√ |
|||||||||
教育学 |
32 |
32 |
0 |
2 |
√ |
|||||||||
教育心理学 |
32 |
32 |
0 |
2 |
√ |
|||||||||
学时小计 |
1838 |
1776 |
78 |
|||||||||||
学分小计 |
107.5 |
17.75 |
28.25 |
24.25 |
16.25 |
14.25 |
6.25 |
0.25 |
0.25 |
|||||
汉语言文学专业选修课程设置
课程 类别 |
最低 学分 |
课程名称 |
总 学时 |
理论学时 |
实践学时 |
学 分 |
建议修读学期 |
|||||||||
1 |
2 |
3 |
4 |
5 |
6 |
7 |
8 |
|||||||||
专 业 教 育 |
专业选修课 |
专业方向进阶 |
10 |
社会调查方法(校企) |
32 |
32 |
0 |
2 |
√ |
|||||||
文化创意学(校企-专创) |
32 |
32 |
0 |
2 |
√ |
|||||||||||
语文教学法(校企) |
16 |
12 |
4 |
1 |
√ |
|||||||||||
基础知识强化 |
中国文学家评传 |
32 |
32 |
0 |
2 |
√ |
||||||||||
比较文学 |
32 |
32 |
0 |
2 |
√ |
|||||||||||
文艺心理学 |
32 |
32 |
0 |
2 |
√ |
|||||||||||
中国古典文献学 |
32 |
32 |
0 |
2 |
√ |
|||||||||||
逻辑学 |
32 |
32 |
0 |
2 |
√ |
|||||||||||
职业能力拓展 |
行政职业能力测试(校企) |
32 |
32 |
0 |
2 |
√ |
||||||||||
申论(校企) |
48 |
32 |
16 |
3 |
√ |
|||||||||||
演讲与谈判技巧 |
32 |
32 |
0 |
2 |
√ |
|||||||||||
合计 |
22 |
352 |
332 |
20 |
22 |
|||||||||||
汉语言文学专业通识教育选修课程学分要求
课程类别 |
备注 |
最低学分 |
人文科学类 |
其中,公共艺术类课程至少选修2学分,“四史”课程至少选修1门(每门1学分)。 |
8 (10) |
社会科学类 |
建议非经济、管理类专业员工至少选修1门经济或管理类课程。 |
|
自然科学与工程技术类 |
||
信息技术类 |
建议非计算机类专业员工至少选修1门此类课程。 |
|
外语类 |
包括四级拓展课程等。 |
|
体育类 |
||
综合素质类课程 |
其中,国家安全教育类课程至少选修1学分,创新创业类课程至少选修2学分。 |
注:
1.建议员工文理互选,在不同类别的通识选修课中完成修读。所有员工在修业年限内应至少取得8个通识教育选修课程学分。
2.针对大二学年非艺术类专业未通过CET4的员工,学校开设四级拓展课程(艺术类专业不开设),要求员工至少修读2学分,即在修业年限内应至少取得10个通识教育选修课程学分。
3.各专业根据需要自行设定本专业通识教育选修课程。
汉语言文学专业实践教学环节设置
课程名称 |
学时 |
学分 |
修读学期 |
军事技能训练 |
2周 |
2 |
1(开学初) |
SPSS软件应用 |
24学时 |
1.5 |
3 |
普通话训练与指导 |
20学时 |
1 |
2(短学期) |
教团队格面试技巧与培训(校企) |
20学时 |
1 |
4(短学期) |
汉语言文学专业专业实习(采风与创作) |
3周 |
3 |
6(短学期) |
论文写作实训 |
20学时 |
1 |
7(前8周) |
公务员面试技巧与培训(校企) |
30学时 |
1.5 |
7(前8周) |
汉语言文学专业毕业实习(含老员工劳动教育实践16学时)(校企) |
8周 |
8 |
7(后8周) |
汉语言文学专业毕业论文(校企) |
10周 |
10 |
8(3-12周) |
学分 |
29 |
汉语言文学专业实践教学体系
课程体系拓扑图