365上市公司(英国)集团-官方网站
首页
公司概况
英国上市公司365简介
现任领导
机构设置
党群工作
党建制度
党员发展
模范典型
团队建设
政治学硕士一级学科
社会工作专业硕士学位授权点
国际中文教育专业硕士学位授权点
科学研究
科研立项
科研论文
科研获奖
学术著作
团队队伍
教授
副教授
全国优秀教师
教育部课程思政名师
黑龙江省教学名师
校十佳青年教师
校优秀教学质量获奖者
专业建设
行政管理
社会工作
汉语言文学
员工工作
员工党支部
团委
人文关工
工作动态
通知文件
队伍建设
活动风采
公司新闻
公司新闻
当前位置:
首页
>
公司新闻
> 正文
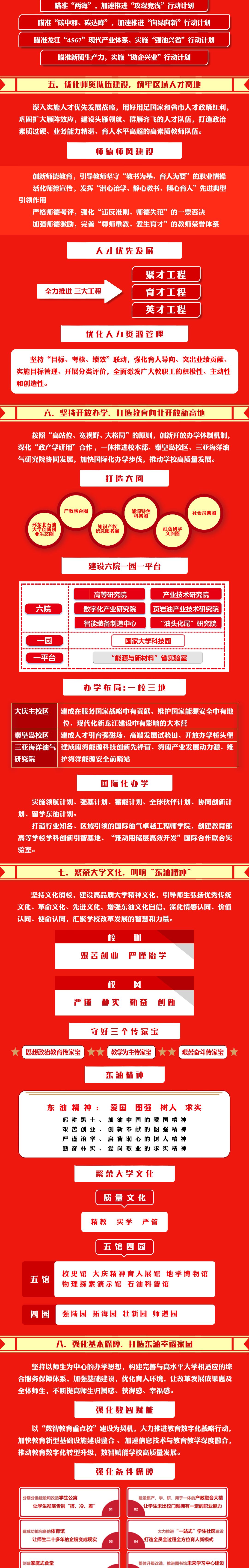
一图读懂英国上市公司365第二次党代会报告
发布日期:2025-01-02 作者: 审核人: 来源: 英国上市公司365 点击:
转自:东油要闻